中文版
|
ENGLISH
乐鱼(中国)官方网站
本部概况
本部简介
现任领导
机构设置
乐鱼(中国)官方网站
教授
副教授
讲师
助教
行政教务
硕士生导师
教学能手
教学工作
培养方案
课程建设
教材建设
教学改革
教学成果
科学研究
科研课题
科研团队
科研获奖
党建工会
党建工作
工会工作
英语学习
英语赛事
英语社团
学习资料
下载中心
联系我们
乐鱼(中国)官方网站
>
教学工作
>
培养方案
>
正文
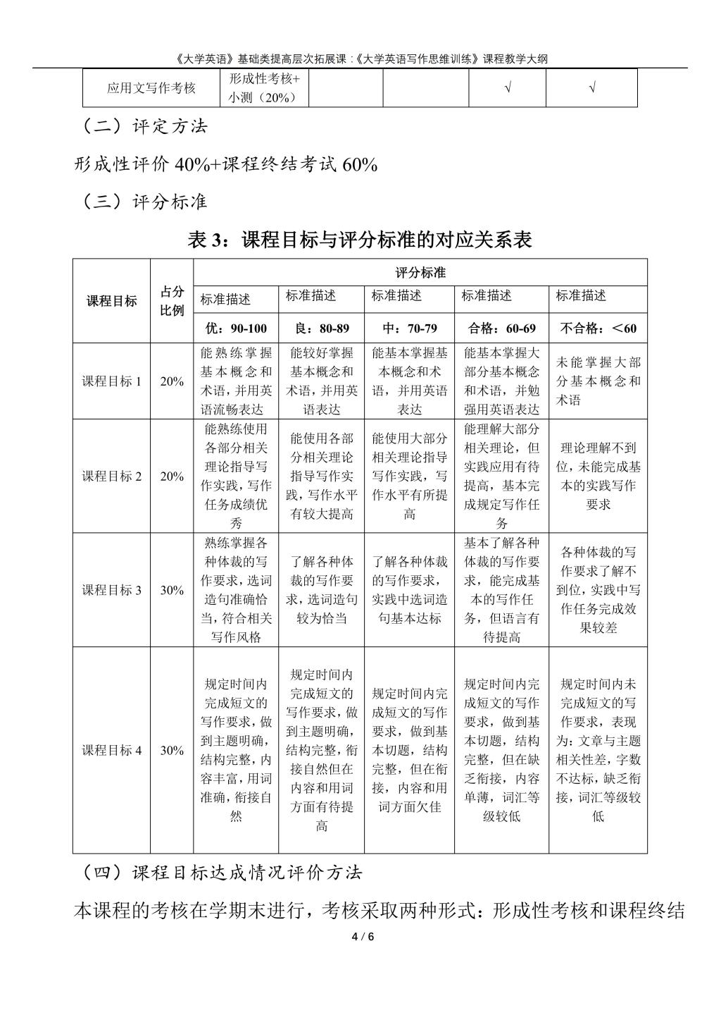
大学英语(普通类提高层次拓展课:《英语写作思维训练》)课程教学大纲(2022版)
发布时间:2022-11-02
文章来源:
浏览次数:
关闭
打印
友情链接
WANMEI完美体育(中国区)官方网站
|
完美在线登录官网
|
九州体育
|
完美平台_完美(中国)一站式服务平台
|
乐鱼官方端网站登录入口
|
乐鱼线上平台(集团)官方网站
|
九州网页版_九州(中国)官方
|
完美平台
|
乐鱼官方网站
|